Display Solution Provider
Design team members focus on medical display field for years. Not only can Coretronic provide entry level products with cost-effective and high quality, but also involve the niche application products aggressively. For example, the advanced 3M/5M/8M high resolution displays. Meantime, Coretronic has the capability to do the FPGA design and system integrated.

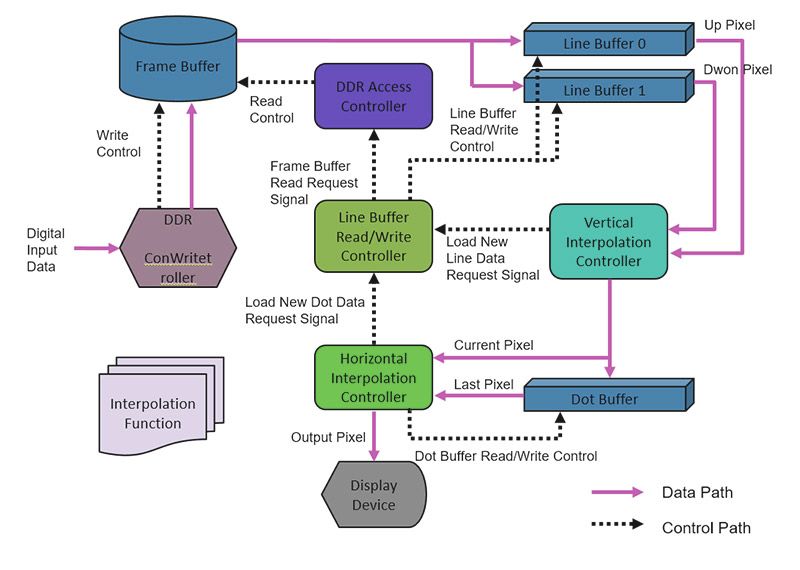
Color Management System
To improve the medical image quality, Coretronic develops the Color Management System to perform the excellent accuracy in many portions: backlight stabilization, 2D uniformity compensation, Dynamic DICOM algorithm, constant color-temp in gray levels, more precise color gamut performance.

High Brightness Backlight Solution
With high brightness backlight optical and cooling system design to enhance the display brightness, and to ensure that the overall durability and reliability.






